eNewsTree.com

 找回密码
 立即注册
查看: 1977|回复: 0
打印 上一主题 下一主题

2018上海落户新政:清华、北大本科生或可直接落户

[复制链接]
跳转到指定楼层
楼主
发表于 2018-8-7 08:56:20 | 只看该作者 回帖奖励 |倒序浏览 |阅读模式
上海学生就业创业服务网  





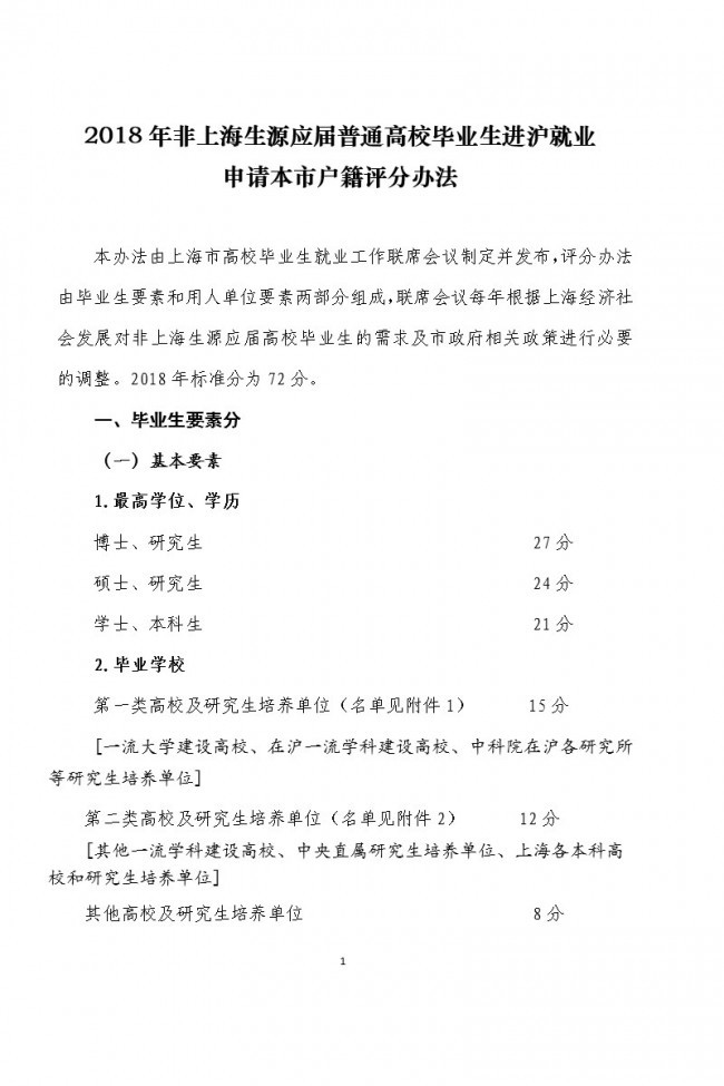
导语:以北京大学、清华大学为试点,探索建立对本科阶段为国内高水平大学的应届毕业生,符合基本申报条件即可直接落户的绿色通道政策。

2018年8月3日,上海学生就业创业服务网公布了《2018年非上海生源应届普通高校毕业生进沪就业申请本市户籍评分办法》。

2018年标准分仍为72分,但今年的政策增加了这样一条规定:

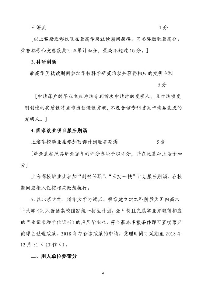
以北京大学、清华大学为试点,探索建立对本科阶段为国内高水平大学(列入普通高校国家统一招生计划,全日制且完成学业并取得相应的毕业证书和学位证书)的应届毕业生,符合基本申报条件即可直接落户的绿色通道政策。2018年符合该政策的申请,受理时间可延期至2018年12月31日。



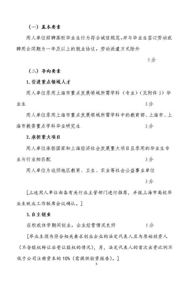
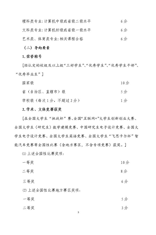
以下是《2018年非上海生源应届普通高校毕业生进沪就业申请本市户籍评分办法》的全部内容:





















THE END



收藏收藏 分享分享
回复

使用道具 举报

您需要登录后才可以回帖 登录 | 立即注册

本版积分规则

Archiver|小黑屋|手机版|消息树

GMT-8, 2025-10-9 05:18 , Processed in 0.064372 second(s), 15 queries .

Powered by Discuz! X3.2

© 2001-2013 Comsenz Inc.

快速回复 返回顶部 返回列表